让优质原料一点就到 服务热线:
400-678-7252
诉客热线:
400-811-5300
当前位置: 首页 > 其它 > 瑞士西卡环氧灌浆料Sikadur42 HE

瑞士西卡环氧灌浆料Sikadur42 HE

全国多仓发货,如需其他品牌或型号,请点击咨询客服
  • 商品品牌:西卡
  • 产品型号:Sikadur42 HE
  • 产品产地:
  • 包装规格:
温馨提示:    由 凯茵化工 负责发货,并提供售后服务。
免费咨询电话:      400-678-7252
点击查看价格 立即获取样品
国产品牌原料采销平台
  • 产品介绍
  • 诚信凯茵
  • 产品资料
    商品名称:瑞士西卡环氧灌浆料Sikadur42 HE
    • 产品品牌西卡

      产品产地

    • 产品型号Sikadur42 HE

      包装规格

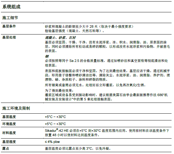
    瑞士西卡环氧灌浆料Sikadur42 HE

    瑞士西卡环氧灌浆料Sikadur42 HE

    瑞士西卡环氧灌浆料Sikadur42 HE

    瑞士西卡环氧灌浆料Sikadur42 HE

    诚信凯茵

    瑞士西卡环氧灌浆料Sikadur42 HE 产品资料下载列表:
购买过此产品的还购买过更多

相关资讯推荐更多

  • 购物指南

  • 配送方式

  • 支付方式

  • 客服服务

  • 技术问答

  • 关于我们

logo

服务热线:400-678-7252

客诉专线:021-33887252