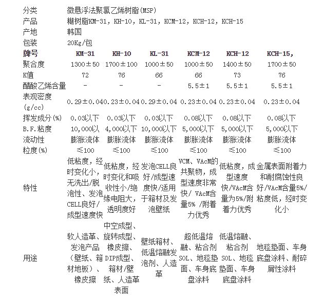
产品品牌韩华
产品产地
产品型号KCH-12
包装规格

规格:
|
聚合度 |
1300±100 |
|
K值 |
71.5-74.4 |
|
表观体和密度(g/cc) |
0.20-0.40 |
|
挥发成分(%) |
<0.80 |
|
粒度(%) |
100 |
|
含量(%) |
5±2 |
|
粘度cps(6rpm) |
1000-5000 |
|
测试方法 |
膨胀流体 |
特性:
底粘度,粘度变化小
VacM含量为:5%
用途:
背涂覆,地毯背衬,粘合溶胶。

科思创迎来创纪录的一年 2016净利润增长超过一倍2017-02-21
·达到或超过所有目标 ·全球核心业务总销量同比增长7.5% ·调整后息税折旧摊销前利润增长22.7%至20亿欧元 ·自由经营现金流实现强劲增长 ·净利润增长超过一倍 ·
氯碱化工董事会关于会计政策变更的说明2017-03-30
上海氯碱化工股份有限公司董事会关于会计政策变更的说明 上海氯碱化工股份有限公司(以下简称“公司”)董事会就公司会计政策变更事宜作如下说明: 本次公司会计政策变更是根据财会〔2016
我国将建船用低硫燃油基本供应制度2017-11-10
交通运输部等13个部门近日联合印发《关于加强船用低硫燃油供应保障和联合监管的指导意见》(简称《指导意见》),提出实施政策引导、行业自律、强化监管等多项措施,维护公平、有序、健康的船用燃油流通市场
前2月我国贸易顺差同比大幅扩大37.2%2018-03-08
3月8日,海关总署公布的数据显示,今年前2个月,我国货物贸易进出口总值4.52万亿元人民币,比去年同期(下同)增长16.7%。其中,出口2.44万亿元,增长18%;进口2.08万亿元,增长15.
八部门联合发文引导绿色供应链创新与应用2018-04-26
从生态环境部获悉,商务部、生态环境部等8部门近日联合印发《关于开展供应链创新与应用试点的通知》,将构建绿色供应链列为重点任务,引导地方和企业践行绿色发展理念,促进生态环境质量改善。试点包括城市、
香精香料行业全球化整合提速2018-06-21
世界香精香料(F&F)行业正在朝着全球化和集约化发展。IHS Markit的数据显示, 1985年排名前23家公司的香精香料销售额约占总量的57%,现如今7家公司就占到50%的市场份额,即169亿
湛新树脂:提供卓越性能和广泛应用领域的优质树脂产品2023-09-26
湛新树脂是一家专业生产和销售各类树脂产品的公司。本文介绍了湛新树脂的产品系列,包括湛新粉末涂料树脂、湛新纽佩斯树脂、湛新水性树脂等。欢迎了解更多湛新树脂产品信息。