科莱恩Clariant聚醚胺Genamin D01 2000
巴斯夫光引发剂 IGM光引发剂 ESACURE KIP 160 大分子光引发剂 烟包装
科莱恩Clariant聚醚胺Genamin M41 2000
巴斯夫光引发剂 IGM光引发剂 ESACURE ONE 大分子光引发剂 烟包装
湛新胺类固化剂BECKOCURE™ EH 2100w 44WA
巴斯夫光引发剂 IGM光引发剂 Omnirad 380
科思创(Covestro) 德士模都TDI80\20 Desmodur T80
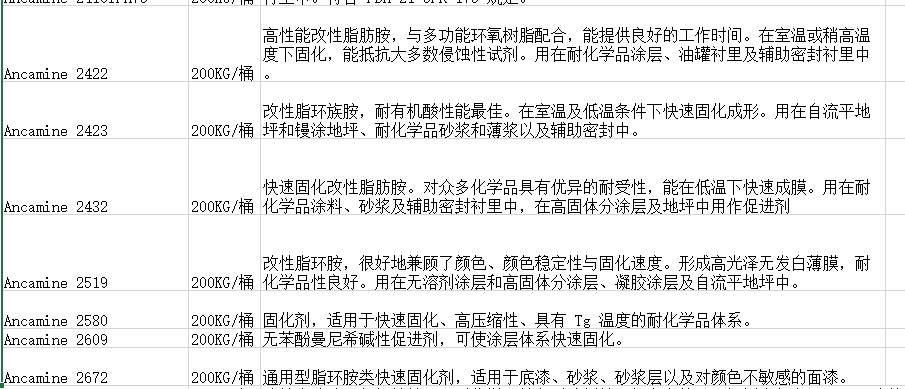
湛新胺类固化剂BECKOCURE™ EH 2240 70MP
巴斯夫光引发剂 IGM光引发剂 Omnirad 432
湛新胺类固化剂BECKOCURE™ EH 2260w 41WA
国内甲醇市场行情大幅攀升维持高位2017-11-17
一、价格走势近期,国内甲醇市场行情大幅攀升,根据价格监测,11月初甲醇报价2746元/吨,截止11月15日,甲醇价格为2933元/吨,涨幅6.80%,价格较去年同期上涨24.39%。二、行情分析产品:
需求猛增 天然气储气调峰设施建设应加快2017-12-06
11月中旬以来,天然气价格上涨引起国家发改委和国家能源局的高度重视。记者近日在北京和河北保定进行实地调研,对多位业内专家和企业负责人采访了解到,天然气价格上涨的直接原因是“煤改气”大力推行和采暖季到来
前三季度全国财政收入同比增长9.7%2017-10-17
财政部16日发布的数据显示,今年前三季度,全国财政收入和支出分别同比增长9.7%和11.4%,财政运行情况总体良好。财政部国库司负责人娄洪在当天举行的新闻发布会上说,1至9月,全国一般公共预算收入
促进“产业+金融“行动计划F论坛万里行密集调研上市化企2017-12-18
12月13日-15日,中国化工报社社长崔学军带领九鼎同和投资基金管理有限公司、国泰君安证券投资银行部、新板资本投资控股有限公司等金融机构代表,以及中国化工报社产业金融团队开展为期3天的F论坛万
3月份全社会用电量5325亿千瓦时,同比增长3.6%2018-04-16
4月13日,国家能源局发布3月份全社会用电量等数据,全社会用电量5325亿千瓦时,同比增长3.6%。3月份,D1产业用电量75亿千瓦时,同比增长5.9%;第二产业用电量3584亿千瓦时,同比下降
我国明确进一步积极有效利用外资的具体措施2018-05-31
30日召开的国务院常务会议确定了进一步积极有效利用外资的措施,推动我国扩大开放促进经济升级。会议指出,要按照党中央、国务院部署,营造更加公平、透明、便利的外商投资环境,推动形成全面开放新格局,努
山东推出450个新旧动能转换优选项目2018-06-29
6月26日,记者从新旧动能转换重大项目推介暨金融支持对接会上获悉,山东省确定了新旧动能转换重大项目库D1批优选项目450个,总投资1.8万亿元。其中新兴产业占比59%,体现了新动能主导未来总体产
三部门激励企业加大研发投入2018-06-29
委托境外研发费用可税前加计扣除6月26日,财政部、国家税务总局和科技部联合发出通知,明确企业委托境外进行研发活动发生的研究开发费用企业所得税前加计扣除有关政策,自2018年1月1日起执行。三部门表示,