产品品牌巴斯夫
产品产地
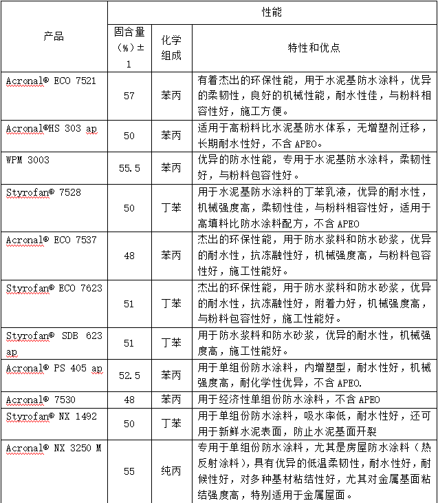
产品型号Styrofan® SDB 623 ap
包装规格
产品品牌:巴斯夫
产品型号:Styrofan® SDB 623 ap
产地:德国
用途:Styrofan® SDB 623 ap用于防水浆料和防水砂浆,优异的耐水性,机械强度高,施工性能好。



氯碱化工董事会关于会计政策变更的说明2017-03-30
上海氯碱化工股份有限公司董事会关于会计政策变更的说明 上海氯碱化工股份有限公司(以下简称“公司”)董事会就公司会计政策变更事宜作如下说明: 本次公司会计政策变更是根据财会〔2016
前2月我国贸易顺差同比大幅扩大37.2%2018-03-08
3月8日,海关总署公布的数据显示,今年前2个月,我国货物贸易进出口总值4.52万亿元人民币,比去年同期(下同)增长16.7%。其中,出口2.44万亿元,增长18%;进口2.08万亿元,增长15.
国家统计局:先行指标显示经济发展预期向好2018-04-09
国家统计局服务业司4月8日表示,从作为先行指标的1-3月份采购经理指数看,中国经济延续了去年以来稳中向好发展态势,发展预期稳定向好。三大指数持续位于景气区间,企业生产经营稳定扩张今年以来,制造业
八部门联合发文引导绿色供应链创新与应用2018-04-26
从生态环境部获悉,商务部、生态环境部等8部门近日联合印发《关于开展供应链创新与应用试点的通知》,将构建绿色供应链列为重点任务,引导地方和企业践行绿色发展理念,促进生态环境质量改善。试点包括城市、
香精香料行业全球化整合提速2018-06-21
世界香精香料(F&F)行业正在朝着全球化和集约化发展。IHS Markit的数据显示, 1985年排名前23家公司的香精香料销售额约占总量的57%,现如今7家公司就占到50%的市场份额,即169亿
湛新树脂:提供卓越性能和广泛应用领域的优质树脂产品2023-09-26
湛新树脂是一家专业生产和销售各类树脂产品的公司。本文介绍了湛新树脂的产品系列,包括湛新粉末涂料树脂、湛新纽佩斯树脂、湛新水性树脂等。欢迎了解更多湛新树脂产品信息。