产品品牌巴斯夫
产品产地德国
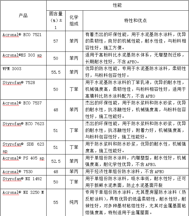
产品型号巴斯夫防水乳液 Styrofan® NX 1492
包装规格
PVC树脂粉应用领域很广,可用于聚氯乙烯硬制品、软制品、涂料及粘合剂的生产加工。(一)PVC一般软制品 利用挤出机可以挤成软管、电缆、电线等;利用注射成型机配合各种模具,可制成塑料凉鞋、鞋底、拖鞋、玩具、汽车配件等.(二)PVC薄膜 PVC与添加剂混合、塑化后,利用三辊或四辊压延机制成规定厚度的透明或着色薄膜,用这种方法加工薄膜,成为压延薄膜。也可以通过剪裁,热合加工包装袋、雨衣、桌布、窗帘、充气玩具等。宽幅的透明薄膜可以供温室、塑料大棚及地膜之用。经双向拉伸的薄膜,所受热收缩的特性,可用于收缩包装。(三)PVC涂层制品 有衬底的人造革是将PVC糊涂敷于布上或纸上,然后在100摄氏度以上塑化而成。也可以将PVC与助剂压延成薄膜,再与衬底压合而成。无衬底的人造革则是直接由压延机压延成一定厚度的软制薄片,再压上花纹即可。人造革可以用来制作皮箱、皮包、书的封面、沙发及汽车的坐垫等,还有地板革,用作建筑物的铺地材料。(四)PVC泡沫制品 软质PVC混炼时,加入适量的发泡剂做成片材,经发泡成型为泡沫塑料,可作泡沫拖鞋、凉鞋、鞋垫、及防震缓冲包装材料。也可用挤出机基础成低发泡硬PVC板材和异型材,可替代木材试用,是一种新型的建筑才材料。(五)PVC透明片材 PVC中加冲击改性剂和有机锡稳定剂,经混合、塑化、压延而成为透明的片材。利用热成型可以做成薄壁透明容器或用于真空吸塑包装,是优良的包装材料和装饰材料―如月饼包装盒。(六)PVC硬板和板材 PVC中加入稳定剂、润滑剂和填料,经混炼后,用挤出机可挤出各种口径的硬管、异型管、波纹管,用作下水管、饮水管、电线套管或楼梯扶手。将压延好的薄片重叠热压,可制成各种厚度的硬质板材。板材可以切割成所需的形状,然后利用PVC焊条用热空气焊接成各种耐化学腐蚀的贮槽、风道及容器等。
产品品牌:巴斯夫
产品型号:Styrofan® NX 1492
产地:德国
用途:Styrofan® NX 1492用于单组份防水涂料,吸水率低,耐水性好,还可用于新鲜水泥表面,防止水泥基面开裂



聚氯乙烯具有原料丰富(石油、石灰石、焦炭、食盐和天然气)、制造工艺成熟、价格低廉、用途广泛等突出特点,现已成为世界上仅次于聚乙烯树脂的第二大通用树脂,占世界合成树脂总消费量的29%。聚氯乙烯容易加工,可通过模压、层合、注塑、挤塑、压延、吹塑中空等方式进行加工。聚氯乙烯主要用于生产人造革、薄膜、电线护套等塑料软制品,也可生产板材、门窗、管道和阀门等塑料硬制品。聚氯乙烯具有阻燃(阻燃值为40以上)、耐化学药品性高(耐浓盐酸、浓度为90%的硫酸、浓度为60%的硝酸和浓度20%的氢氧化钠)、机械强度及电绝缘性良好的优点。但其耐热性较差,软化点为80℃,于130℃开始分解变色,并析出HCI。
科思创迎来创纪录的一年 2016净利润增长超过一倍2017-02-21
·达到或超过所有目标 ·全球核心业务总销量同比增长7.5% ·调整后息税折旧摊销前利润增长22.7%至20亿欧元 ·自由经营现金流实现强劲增长 ·净利润增长超过一倍 ·
氯碱化工董事会关于会计政策变更的说明2017-03-30
上海氯碱化工股份有限公司董事会关于会计政策变更的说明 上海氯碱化工股份有限公司(以下简称“公司”)董事会就公司会计政策变更事宜作如下说明: 本次公司会计政策变更是根据财会〔2016
我国将建船用低硫燃油基本供应制度2017-11-10
交通运输部等13个部门近日联合印发《关于加强船用低硫燃油供应保障和联合监管的指导意见》(简称《指导意见》),提出实施政策引导、行业自律、强化监管等多项措施,维护公平、有序、健康的船用燃油流通市场
前2月我国贸易顺差同比大幅扩大37.2%2018-03-08
3月8日,海关总署公布的数据显示,今年前2个月,我国货物贸易进出口总值4.52万亿元人民币,比去年同期(下同)增长16.7%。其中,出口2.44万亿元,增长18%;进口2.08万亿元,增长15.
国家统计局:先行指标显示经济发展预期向好2018-04-09
国家统计局服务业司4月8日表示,从作为先行指标的1-3月份采购经理指数看,中国经济延续了去年以来稳中向好发展态势,发展预期稳定向好。三大指数持续位于景气区间,企业生产经营稳定扩张今年以来,制造业
八部门联合发文引导绿色供应链创新与应用2018-04-26
从生态环境部获悉,商务部、生态环境部等8部门近日联合印发《关于开展供应链创新与应用试点的通知》,将构建绿色供应链列为重点任务,引导地方和企业践行绿色发展理念,促进生态环境质量改善。试点包括城市、
香精香料行业全球化整合提速2018-06-21
世界香精香料(F&F)行业正在朝着全球化和集约化发展。IHS Markit的数据显示, 1985年排名前23家公司的香精香料销售额约占总量的57%,现如今7家公司就占到50%的市场份额,即169亿
湛新树脂:提供卓越性能和广泛应用领域的优质树脂产品2023-09-26
湛新树脂是一家专业生产和销售各类树脂产品的公司。本文介绍了湛新树脂的产品系列,包括湛新粉末涂料树脂、湛新纽佩斯树脂、湛新水性树脂等。欢迎了解更多湛新树脂产品信息。